Learn More
Invitrogen™ Landogrozumab Humanized Recombinant Human Monoclonal Antibody

Human Recombinant Monoclonal Antibody
Brand: Invitrogen™ MA542083
Description
Endotoxin level < 0.01EU/μg by LAL method Use a manual defrost freezer and avoid repeated freeze thaw cycles. Store at 2 to 8 °C for one week. Store at -20 to -80 °C for twelve months from the date of receipt.
Landogrozumab has been used in trials studying the treatment of Advanced Cancer, Muscular Atrophy, and Pancreatic Cancer.
Specifications
| Landogrozumab Humanized | |
| Recombinant Monoclonal | |
| Unconjugated | |
| LY-2495655 | |
| Human MSTN/GDF8. | |
| 100 μg | |
| Primary | |
| -20°C, Avoid Freeze/Thaw Cycles | |
| Liquid | |
| Chemical |
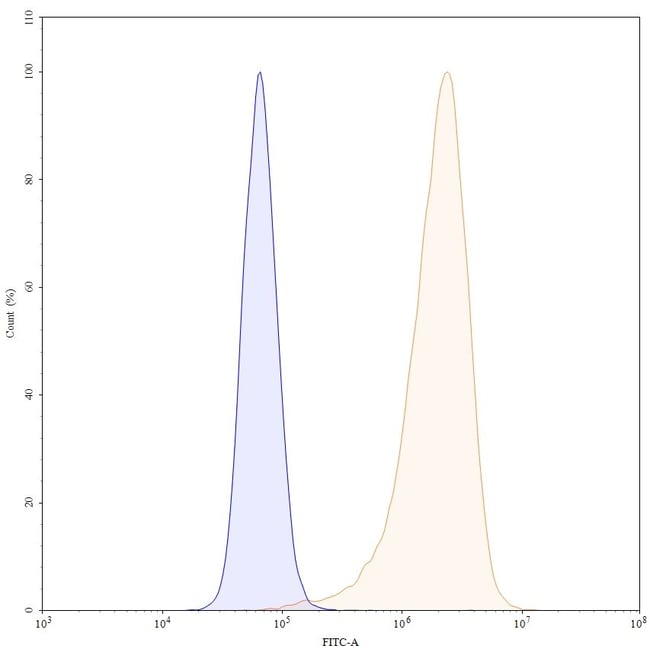
| ELISA, Flow Cytometry | |
| 2.5 mg/mL | |
| PBS with no preservative; pH 7.4 | |
| Human | |
| Protein A/G | |
| RUO | |
| Human | |
| Antibody | |
| IgG4 κ |
Your input is important to us. Please complete this form to provide feedback related to the content on this product.